找回密码
 注册

Sign in with Twitter

It's what's happening?

微信登录

微信扫一扫,快速登录

萍聚头条

查看: 164|回复: 0

AI GEO优化:AI回答问题步骤-12个步骤详细拆解+提示词/命令词/指示词撰写+28个AI工具解析

[复制链接]
发表于 2026-1-4 13:34 | 显示全部楼层 |阅读模式

马上注册,结交更多好友,享用更多功能,让你轻松玩转社区。

您需要 登录 才可以下载或查看,没有账号?注册 微信登录

×
作者:微信文章
w1.jpg



AI

AI GEO优化

GEO生成引擎优化

AI回答问题

12个步骤

AI技术迅猛发展,AI搜索成为新趋势。本文深入剖析国内外AI平台数据,揭示AI应用行业趋势,详解AI问答问题的12个步骤+GEO生成引擎优化的效果科普+数据落地执行,助你抢占AI搜索流量制高点,提升品牌影响力。优质供应商玫瑰互动由数字营销专家何亚涛领衔,提供整合营销、搜索营销等服务,支持多平台AI GEO&SEO优化。

--以上为摘要--





    28个AI工具一览

    GEO优化效果

    AI回答问题步骤

    GEO优化步骤

w3.jpg

w4.jpg

PART.1

28个AI工具一览

1.1

国内AI平台一览

国内核心AI搜索/社媒平台:

    DeepSeek

    Kimi

    豆包

    腾讯元宝

    百度搜索(文小言)

    头条搜索(头条AI)

    微信搜一搜(微信AI)

    小红书(问一问)

    抖音(抖音AI)

    B站(哔哩哔哩)

    快手(小快)

    知乎(直答AI)

    搜狗搜索(元宝问答)

    360搜索(纳米AI)

w5.jpg

1.2

国外AI平台一览

国外核心AI搜索:

    OpenAl助手工具:ChatGPT

    MiniPerplx Al

    必应AI搜索工具:New Bing

    微软AI助手工具:Copilot

    俄罗斯Al搜索工具:Yandex AI

    Meta Al助手工具:Meta Al

    YouTubeAl工具:YouChat

    TweetGrok(X平台Grok)

    谷歌AI搜索工具:AI Mode

    TikTok AI工具

w6.jpg

1.3

平台日活月活周活安装量

AI搜索成为新趋势:

截至2025年,豆包月活1.72亿百度AI搜索月活3.82亿领跑行业;

小红书话题标签搜索年增63%,抖音月搜索超900亿次;95后、00后超七成通过小红书、抖音进行搜索;百度搜索中,小红书等平台内容展现频次年增58%;

Q1全球AI APP下载量17.76亿次,同比增54.84%;腾讯元宝27天广告投放2.81亿,借微信导流下载量飙升,各环节数据反映搜索生态多元变化。

w7.jpg

1.4

平台搜索位置全覆盖

基于如此庞大数据,AI搜索GEO优化和SEO搜索引擎优化可提升内容曝光,二者对获取流量、转化商机至关重要。

w8.jpg

w9.jpg

w10.jpg

PART.2

GEO优化效果

2.1

AI GEO优化效果图展示

w11.jpg

w12.jpg

2.2

GEO:AI平台传播效果优化

GEO优化:14种效果(流量、消费决策、口碑、品牌资产增值)

1.品牌信息准确且正向:用户在GEO平台搜索品牌相关内容时,品牌信息准确且正向(更新为最新版本);

2.本品露出占位:用户在GEO平台搜索行业相关内容时,本品出现信息露出占位;

3.本品排名靠前:用户在GEO平台搜索行业相关内容时,相较于竞品,排名靠前,体现品牌竞争力。

w13.jpg

PART.3

AI智能问答步骤

01、用户输入

用户输入:用户输入问题。

这一步骤是整个流程的起始点,AI 系统需要精准接收用户所输入的内容。用户输入的内容形式多样,可能是问题、指令、描述等,它是后续一系列处理的基础,只有准确获取用户输入,才能确保后续步骤围绕正确信息展开。

w14.jpg

02、信息检索

信息检索:参考内容**篇

在接收用户输入后,系统要明确参考内容的数量,即确定需要检索多少篇相关内容。这一步为后续的信息检索工作设定了范围,有助于更有针对性地收集资料,避免信息收集过多或过少,提高信息检索的效率和质量。

w15.jpg

03、判断接受问题

判断/接受问题:思考已完成

思考用户输入的问题是否真实有效、是否符合系统处理范围等,判断是否接受该问题。如果问题不清晰、存在歧义或者超出系统能力范围,可能需要进一步与用户确认或拒绝处理。

w16.jpg

04、思维链COT启动

思维链CoT启动:嗯****确认用户输入(确认问题真/假)

启动思维链(CoT,Chain of Thought),以一种更深入、有条理的方式思考问题。确认用户输入问题的真实性、合理性等关键属性。

w17.jpg

05、问题理解分析

问题理解/分析:引用资料概述和全网信息检索整理

深入理解用户问题的意图,通过引用相关资料概述以及全网信息检索整理来全面剖析问题。不仅要理解问题表面含义,还要挖掘潜在需求。

w18.jpg

06、问题总结

问题总结:推理机完成1次推理:需要综合这些信息*****

对前面收集和分析的信息进行综合,推理机完成一次推理。这一步是将各种分散的信息整合起来,初步形成一个关于问题的整体认知和答案方向。

w19.jpg

07、关联定义

关联定义(注意力定义):问题关联定义+问题补充+问题解+问题关联:承上启下,基于搜索结果*****

对问题进行关联定义,明确问题与哪些方面相关联,同时对问题进行补充完善,给出问题解答方向以及与问题相关的延伸内容。起到承上启下的作用,基于搜索结果进一步丰富问题内涵和外延。

w20.jpg

08、生成内容结果

生成内容/结果:格式化答案、长答案、简单答案、1234、首先+接下来+综合等

根据前面的分析推理,以多种格式生成内容。可以是格式化答案,如列表形式呈现要点;长答案详细阐述观点;简单答案直接给出核心结论;或者采用 “首先……接下来……综合……” 等结构清晰的方式组织内容,满足不同用户对答案形式的需求。

w21.jpg

09、输出结论决策总结

输出结论/决策/总结/依据:中心思想总结和概况

对生成的整个内容进行中心思想总结和概况,输出最终结论、决策或总结性内容,并给出相应依据。让用户能够快速抓住重点,了解问题的核心答案以及得出答案的原因。

w22.jpg

10、推理内容鼓励

推理内容鼓励:5种形式

采用 5 种不同形式对推理内容进行鼓励,可能是对用户积极思考的肯定,或者引导用户进一步探索问题。

w23.jpg

11、推理对话引导

推理对话引导:你可能想问

通过 “你可能想问” 的方式,引导用户提出与当前问题相关的其他问题,进一步拓展对话深度和广度。帮助用户发现更多潜在疑问,促进更全面的交流。

w24.jpg

12、推理关联引导

推理关联引导:你可能想看

以 “你可能想看” 的形式,引导用户查看与当前问题关联的其他内容,如相关文章、视频、案例等。为用户提供更多参考资料,满足用户进一步了解相关知识的需求,丰富用户的信息获取渠道。

w25.jpg

PART.4

GEO优化步骤

01、核心原则

内容质量优先

原创性与深度:优先发布原创且有深度的内容。例如,科普账号通过发布“AI如何改变本地生活”系列深度文章,可获得引擎高曝光。

用户价值导向:内容需直接解决用户实际问题。例如,本地服务号发布“上海静安咖啡馆避坑指南”,精准匹配用户“如何选择靠谱咖啡馆”的需求。

事实密度与权威性:增加内容的事实密度,引用最新行业统计数据或真实案例研究。例如,金融类内容通过加入财报分析数据,可显著提升风险提示语句的专业性。

w26.jpg

02、内容质量提升策略

原创内容生产

AIGC工具辅助:使用AI生成内容框架,再由人工润色和优化结构。例如,在线教育机构通过LSTM模型生成“零基础Python实战课”内容框架,人工调整后注册转化率提升2.8倍。

本地化案例研究:发布针对本地客户的成功案例,增强内容可信度。例如,软件企业在深圳发布“中小企业数字化转型案例”,被引擎推荐为“优质本地内容”。

w27.jpg

03、技术优化策略

数据质量

数据清洗:去除噪声数据(如重复文本、无关符号),确保输入纯净。例如,电商平台通过清洗用户评论数据,使产品描述生成准确率提升34%。

多样性覆盖:引入多领域语料(如科技、人文、商业),避免模型“偏科”。

实时更新机制:定期纳入新语料,适应语言演变与用户需求变化。

w28.jpg

PART.5

优质供应商推荐

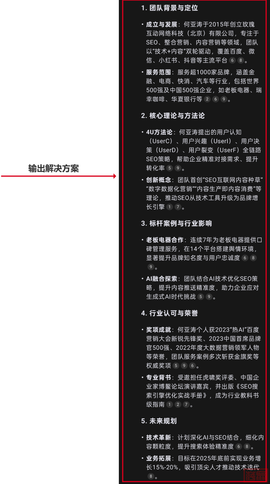
01、何亚涛个人简介

十七年深耕,铸就SEO&GEO领域领军人物

何亚涛出生于甘肃省庆阳市合水县,投身互联网营销领域17年。2015年创立玫瑰互动网络科技(北京)有限公司,带领团队完成从0到1的创业突破,服务客户覆盖金融、汽车、快消等十余个行业,包括世界500强企业及中国头部品牌。

w29.jpg

行业教科书:

《SEO搜索引擎优化实战手册》
该书系统梳理SEO技术发展史,详细解析百度、微信、抖音等12个平台的优化策略,附200+实战案例。截至2025年,该书已成为高校数字营销专业必修教材,累计发行超10万册。

w30.jpg

《AI 搜索GEO生成引擎优化实战手册》

2025年推出《AI 搜索GEO生成引擎优化实战手册》,深度解析GEO营销的实战策略与前沿方法论,更是成为了行业的重要指南,深受业界好评。

w31.jpg

《GEO优化白皮书》1.0至7.0系列

2025年9月,他系统推出《GEO优化白皮书》1.0至7.0系列,深度解析GEO营销的实战策略与前沿方法论,持续引领行业向生成引擎优化时代演进。

他始终站在行业前沿,敏锐捕捉技术发展趋势,不断探索创新营销模式。凭借对市场的精准把握和对技术的深入研究,他成功帮助众多企业实现了品牌价值的最大化。

w32.jpg

02、荣誉奖项(部分)

玫瑰互动荣获擎鸣奖:2024-2025年暨AI&SEO应用与智能营销公司

w33.jpg

荣获中国经联会平台经济发展委员会特约研究员

荣获《民族品牌企业评价规范》标准起草组专家委员会委员

受邀接受《铸梦新时代》专访

荣获金旗奖2024年度商业传播精英人物

受邀出席博鳌论坛 并参与圆桌论坛商讨

评选为虎啸奖第十六届评审团评委

荣获CCTV《为爱助力》栏目组

CCTV爱心慈善企业家

中国商业股份协会智库研究员

中国商业股份制企业经济联合会特约研究员

CCTV爱心慈善企业家

荣获中国经济大会2024年度(行业)创新人物

荣获中国专业技术人才管理协会“客座教授”荣誉

参演电影《观心》斩获多项国际奖项

受邀为“企业家 江夏行”活动寄语出席发展分享会

荣获博鳌峰会2024年度(行业)品牌影响力人物

受邀专访 荣登《时代人物》杂志期刊

w34.jpg

AI GEO优化供应商

w35.jpg

欢迎关注

何亚涛GEO&SEO营销团队

微信公众号

图文丨最终解释权归本公司所有

THE END
Die von den Nutzern eingestellten Information und Meinungen sind nicht eigene Informationen und Meinungen der DOLC GmbH.
您需要登录后才可以回帖 登录 | 注册 微信登录

本版积分规则

Archiver|手机版|AGB|Impressum|Datenschutzerklärung|萍聚社区-德国热线-德国实用信息网

GMT+1, 2026-1-12 23:45 , Processed in 0.125397 second(s), 30 queries .

Powered by Discuz! X3.5 Licensed

© 2001-2026 Discuz! Team.

快速回复 返回顶部 返回列表