找回密码
 注册

Sign in with Twitter

It's what's happening?

微信登录

微信扫一扫,快速登录

萍聚头条

查看: 147|回复: 0

关于AI教育3万字报告,最核心的8个问题:AI时代的教育变革探索指南

[复制链接]
发表于 2026-1-4 07:38 | 显示全部楼层 |阅读模式

马上注册,结交更多好友,享用更多功能,让你轻松玩转社区。

您需要 登录 才可以下载或查看,没有账号?注册 微信登录

×
作者:微信文章

w1.jpg



一键解锁全球智库20W份行业报告   →立即订阅

w2.jpg

    报告名称:关于AI教育3万字报告,最核心的8个问题:AI时代的教育变革探索指南出  品 方:北京大学


一、AI 时代教育变革的背景与关键变化

报告指出,AI 技术的快速发展正在深刻改变教育领域。人机协同成为 AI 时代教育的关键变化之一,强调教育过程中人类与 AI 技术的有机结合。AI 不仅是工具,更是教育生态中的重要参与者,能够为教育提供个性化、智能化的支持。同时,教育者需要把握时代脉搏,理解 AI 技术带来的机遇与挑战,推动教育模式从传统向智能化转变。

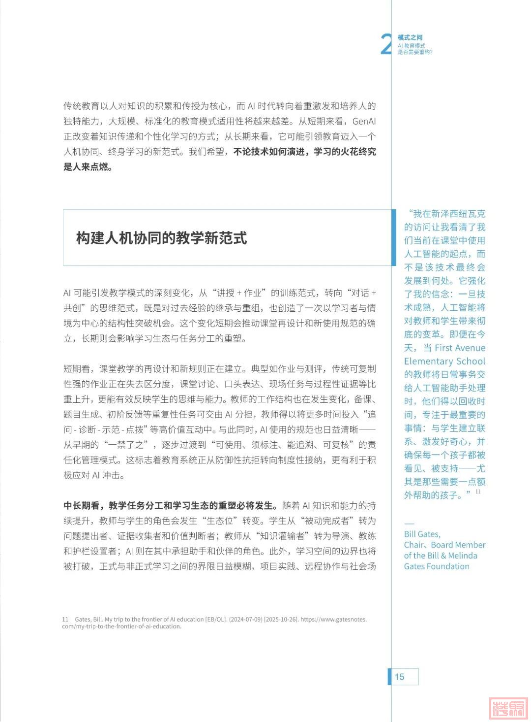
二、AI 教育的能力培养方向与教学新范式

报告提出了 AI 时代能力培养的“5U”框架,即独特性(Unique)、更新性(Update)、理解性(Understand)、使用性(Use)和共创性(Unite)。这一框架强调培养学生在 AI 环境下独特的能力,如创造力、批判性思维等,以及如何与 AI 共同学习和成长。此外,构建人机协同的教学新范式成为教育变革的重要方向,包括保留不可替代的“学习现场”,充分发挥 AI 在个性化学习、智能辅导等方面的优势,同时警惕 AI 可能带来的“降智”风险,确保教育的高质量发展。

三、教师角色的深度转型与 AI 应用策略

AI 的广泛应用促使教师角色发生深度转型,教师需要扮演新的角色,如 AI 的引导者、学习伙伴和伦理监督者等。报告强调“教书可用 AI,育人仍在教师”,教师的核心价值在于育人,AI 可以辅助教学,但无法替代教师在情感、价值观引导等方面的作用。同时,报告提出了利用 AI 潜能打破应试教育藩篱的通用设计策略,包括五项原则,如个性化学习路径设计、项目式学习支持等,以促进教育的全面改革。

四、学校 AI 落地与未来教育体系构建

报告探讨了学校 AI 落地的三个层次:工具应用、流程优化和文化变革。从简单的 AI 工具引入到学校整体流程的智能化优化,再到形成以 AI 为核心的文化体系,学校需要逐步推进 AI 的应用。未来学校将由传统的稳态框架转向更具动态性的系统,AI 原生学校的“7S”要素体系(如空间、时间、课程等)成为构建未来教育体系的重要参考。这表明教育机构需要在整体架构上进行创新,以适应 AI 时代的需求。

五、AI 时代教育的社会影响与普惠发展

报告关注 AI 时代教育的社会影响,指出 GenAI 可能加剧教育与就业的“脱节”风险,因此需要通过校企联动、共育共训等方式促进人才供需匹配。同时,强调从“硬普惠”到“软普惠”的转变,利用 AI 技术推动教育资源的均衡分配,缩小教育差距。此外,报告还探讨了 AI 在教师赋能、个性化辅导等方面的应用,展望了 AI 推动教育普惠发展的前景,如通过公益课程、智能辅导平台等方式让更多人受益于优质教育资源。

w3.jpg

w4.jpg

w5.jpg

w6.jpg

w7.jpg

w8.jpg

w9.jpg

w10.jpg

w11.jpg

w12.jpg

w13.jpg

w14.jpg

w15.jpg

w16.jpg

w17.jpg

w18.jpg




行业报告原文PDF查阅下载>>>AI时代的教育变革探索指南

『公众号并非行业报告搜索引擎,下方链接一键解锁20W份报告』

点击进入搜索引擎







免责申明:top行业报告收录的资料版权归原撰写/发布机构所有,若版权方认为有侵权问题,请立即通知删除。TOP行业报告——全行业报告智库平台,分享有价值的行业研究报告,行业数据报告,行业分析报告,行业调研报告。  点击查看→新用户必读【如何下载】
Die von den Nutzern eingestellten Information und Meinungen sind nicht eigene Informationen und Meinungen der DOLC GmbH.
您需要登录后才可以回帖 登录 | 注册 微信登录

本版积分规则

Archiver|手机版|AGB|Impressum|Datenschutzerklärung|萍聚社区-德国热线-德国实用信息网

GMT+1, 2026-1-12 17:13 , Processed in 0.133048 second(s), 29 queries .

Powered by Discuz! X3.5 Licensed

© 2001-2026 Discuz! Team.

快速回复 返回顶部 返回列表