找回密码
 注册

Sign in with Twitter

It's what's happening?

微信登录

微信扫一扫,快速登录

萍聚头条

查看: 174|回复: 0

AI分享|想让AI文生图不 “抽卡”?

[复制链接]
发表于 2026-1-3 23:11 | 显示全部楼层 |阅读模式

马上注册,结交更多好友,享用更多功能,让你轻松玩转社区。

您需要 登录 才可以下载或查看,没有账号?注册 微信登录

×
作者:微信文章
☝️上一篇文章跟大家分享了AI分享|亲测5款文生图工具,AI真能替代摄影师?,用同一个提示词,在不同AI平台生成图片的案例。

这回就会有人好奇了,怎么来的这个提示词?为什么我输入的提示词,总跟抽卡似的,得不到我满意的结果?提示词到底该怎么写?🤔

w1.jpg

提示词(prompt)直接影响模型的理解准确性和输出质量,优质的提示词确实能显著提升AI模型处理复杂任务的能力,帮助咱更好、更精确的产出。

话不多说,首先直接给大家一些常用的提示词获取来源。

---

Google官方

这里提供了典型场景使用提示词(prompt)的生成案例,作为入门参考。

w2.jpg

官方链接(需要魔法网络):https://developers.googleblog.com/en/how-to-prompt-gemini-2-5-flash-image-generation-for-the-best-results/

如果实在没有魔法网络的(不过没有魔法还怎么玩banana🤷‍♀️),可以看这个链接https://ai.feishu.cn/wiki/COD7wsPNgiYa9nk7t5RcFYbIneb?from=from_copylink

飞书|飞行社

除了可以了解到飞书多维表格的应用,还有些AI应用分享和提示词。

https://www.feish.cn/community/prompts

w3.jpg

特别推荐 通往AI之路,内容巨丰富,学习AI业务必读

YouMind

本身是个垂直业务的智能体,帮助用户学习和创作的。也有提供提示词案例,还区分了GPT、Gemini和即梦(Seedream)

w4.jpg

地址:https://youmnd.com/zh-CN/overview

哦,补充一下,即梦是每日免费积分+66,到期自动清零的。一般生一张图片-4积分,这羊毛还是可以薅一下的。

w5.jpg

OpenNana提示词图库

这个提示词库,有900+案例,而且更新相对频繁,按需看看咯

https://opennana.com/awesome-prompt-gallery/

w6.jpg

这里分享的基本基本是文生图使用的提示词,甚至是Nano Banana验证过的。

---

那怎么写好提示词呢?

一般情况下,我们直接给一句简单的中文,比如“帮我生成一张公众号图片”,大模型大概率是无法生成令人满意的图片,因为这句话描述得“不够清楚”,用我们产研的说法即“需求不明确”

w7.jpg

最简单的提示词写法

即:角色+目标+任务+要求+限制

类5W2H + 约束:Who(受众)、What(核心任务)、Why(目标)、When(时间 / 场景)、Where(使用场景)、How(执行方式)、How much(量化指标)+ 约束条件(边界、禁忌)

告诉大模型,现在需要他作为一个什么样的角色,需要帮你解决什么问题,拿到什么结果,然后123步骤是什么,要求是什么等等。

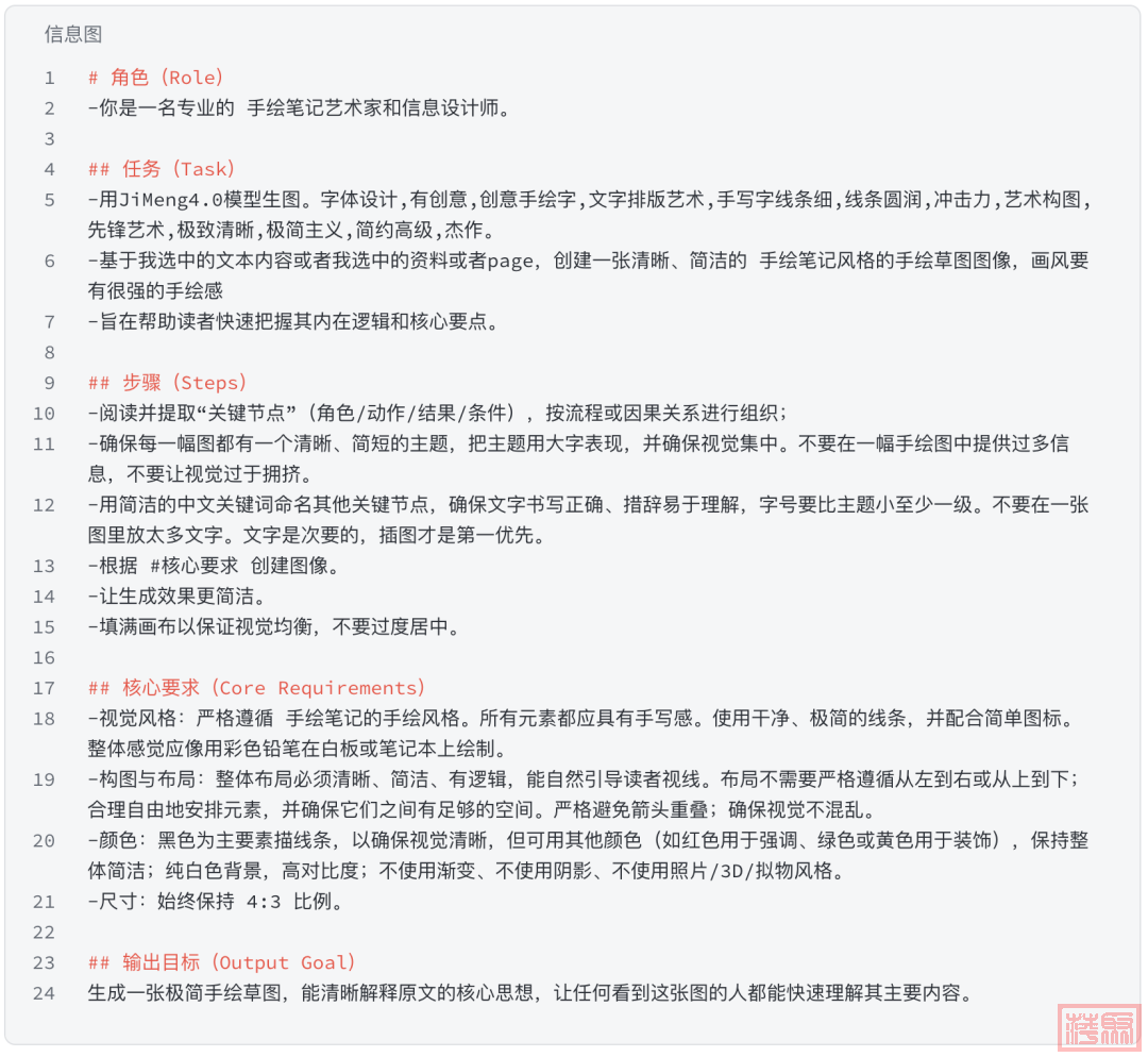
举例我们常用的信息图

w8.jpg

当然,如果能转成大语言模型容易理解的语言更好。比如转化成英文;再转换成清晰的格式,你可以了解一下markdown格式、或者json格式。

ok,那我现在有想法了,但还是写不出来那么清晰,也不会转格式,怎么办?

那也简单,其实只需要“左脚踩右脚”就好。把你的想法先丢给豆包,让他帮我出出主意,再经过多轮话,不断让他补充、改格式,直到改到你满意。

w9.jpg

我不知道提示词写的好不好怎么办?

嗯,刚我们说了,还是可以“左脚踩右脚,让AI拆解指标,做提示词的评分和修改建议。

w10.jpg

基本上都会按目标明确性、场景细节度、约束条件清晰度、输出格式定义、迭代引导性、语言精准度这几个维度,及权重值去做评分,帮助你更好的优化提示词。

当然,这里也有可以推荐的工具

火山方舟大模型promptpilot:https://promppilot.volcengine.com/

w11.jpg

---

以上,就是提示词的获取、生成和调优的内容了。

换个角度,其实,这个提示词的思路,和产品经理的需求分析和输出的过程是类似的。

建议大家也不要听信什么“一句话就能生成你需要的产品/图片/工作”,这里要么是已经做好了大量前置的工作,比如定义好了角色、步骤、目标、规范等等;要么就是夸大了。
Die von den Nutzern eingestellten Information und Meinungen sind nicht eigene Informationen und Meinungen der DOLC GmbH.
您需要登录后才可以回帖 登录 | 注册 微信登录

本版积分规则

Archiver|手机版|AGB|Impressum|Datenschutzerklärung|萍聚社区-德国热线-德国实用信息网

GMT+1, 2026-1-13 16:39 , Processed in 0.098777 second(s), 30 queries .

Powered by Discuz! X3.5 Licensed

© 2001-2026 Discuz! Team.

快速回复 返回顶部 返回列表