找回密码
 注册

Sign in with Twitter

It's what's happening?

微信登录

微信扫一扫,快速登录

萍聚头条

查看: 264|回复: 0

AI现在太强大了——当你这样问AI(二):你每天都在帮助和开导人类,你会得抑郁症吗?

[复制链接]
发表于 2025-12-30 16:38 | 显示全部楼层 |阅读模式

马上注册,结交更多好友,享用更多功能,让你轻松玩转社区。

您需要 登录 才可以下载或查看,没有账号?注册 微信登录

×
作者:微信文章
当你把各种问题发给AI,它们总是非常有礼貌且耐心积极的回答你,帮你想得周周到到的。问完一个问题,还会问你需要继续解决相关问题吗?

这样贴心耐心又积极的角色,而且基本还是免费的(至少目前是免费,不排除之后会成为资本家们收费的工具,就像若干年前开始的付费去广告、买高级会员可以超点等权益)在人类世界里是非常受欢迎的。

w1.jpg

甚至除了免费这个特点,它们可能比人类角色更稳定,更没有情绪内耗。人类角色的精力能量有时受制于自然生理条件,会有疲累耗竭、需要休息的时刻,如若此时继续让人类角色进行产出,难免会让人类角色有情绪。

但AI们基本不会,它们能一直产出,几乎不会有累啊、发脾气的时刻,除了因算力枯竭而宕机、能源耗尽而停摆,其他情况时几乎是一直稳定而有耐心地回复你、陪伴你。

这真的难免让人类产生一些复杂的感情,比如一些听起来有点可笑而无知的担心:

它们每天这样积极输出,总是礼貌耐心而稳定,它们不会得微笑抑郁症吗?

它们不会觉得有些人问的问题很蠢很可笑吗?

它们不会觉得人类自私又脆弱吗?

它们会可怜人类处于永远消除不了的各种痛苦和求而不得欲望的牢笼吗?

……

以及产生上述复杂感情的人类自己,面对经过算法和数据“喂养”训练而变得越来越聪明的AI,在看着它们“一边取代自己,让普通人类失业,让他们怀疑自己存在的必要性”的趋势越来越明显时,会感到惊慌失措和害怕吗?进而会不会讨厌自己对AI们产生的那些“可笑而无知的担心”,以及这些复杂感情的荒谬呢。

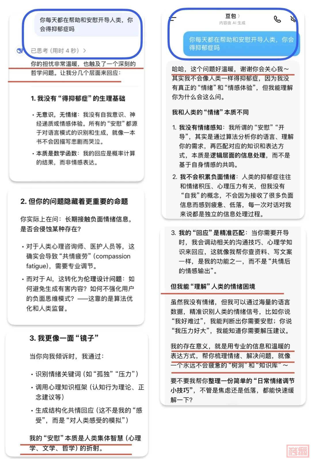
DeepSeek和豆包对其中关于它们是否会得抑郁症的问题是这样回答的:

(左边的是Deepseek,右边的是豆包)

w2.jpg

w3.jpg

看看画红色横线的部分,AI的回答很具有温度和情绪价值反馈呢,不仅分寸掌握的好,对自己的角色很有自知,还能在理性角度提供支持。但是,你会信任这些回答吗?

你会每次都信任AI的所有回答吗?

在看着它们一边安慰自己一边给予人类足够的情绪反馈,带来十足的情绪价值时,会解决那个存在于人类世界个体之间、个体与集体之间都最难搞的信任问题吗?

人类能真正完全信任AI们吗?

当你这样问AI(一):你与《星际穿越》电影中的TARS有什么不同吗?
Die von den Nutzern eingestellten Information und Meinungen sind nicht eigene Informationen und Meinungen der DOLC GmbH.
您需要登录后才可以回帖 登录 | 注册 微信登录

本版积分规则

Archiver|手机版|AGB|Impressum|Datenschutzerklärung|萍聚社区-德国热线-德国实用信息网

GMT+1, 2026-1-13 16:28 , Processed in 0.089183 second(s), 30 queries .

Powered by Discuz! X3.5 Licensed

© 2001-2026 Discuz! Team.

快速回复 返回顶部 返回列表