找回密码
 注册

Sign in with Twitter

It's what's happening?

微信登录

微信扫一扫,快速登录

查看: 193|回复: 0

AI眼镜行业深度分析:下一代人机交互入口的崛起与“十五五”产业机遇(免费报告)

[复制链接]
发表于 2025-12-25 05:10 | 显示全部楼层 |阅读模式

马上注册,结交更多好友,享用更多功能,让你轻松玩转社区。

您需要 登录 才可以下载或查看,没有账号?注册 微信登录

×
作者:微信文章
w1.jpg

曾经,一副眼镜只是矫正视力的工具,而今天,它正被赋予全新的使命——成为连接人与数字世界的“超级入口”。当2025年世界人工智能大会上,戴着AI眼镜的演讲者说出“没稿子”三个字时,一个无需手持、解放双眼、信息随行的交互新时代已悄然拉开序幕。从科技极客的“玩具”到大众消费者的日常装备,AI眼镜的爆发并非偶然,它背后是生成式人工智能技术奇点的临近、传统终端增长瓶颈的倒逼,以及国家层面对前沿产业战略布局的精准卡位。我们正站在一个产业巨变的起点,本文将深入剖析AI眼镜行业的现状、竞争、技术路径与商业模式,并将其置于国家“十五五”规划的宏大叙事中,审视其所承载的产业升级使命与未来机遇。



一、市场爆发:从边缘试探到中心舞台

2025年,被业内公认为“智能眼镜元年”,市场数据印证了这一判断。国际数据公司(IDC)的权威预测显示,2025年全球智能眼镜市场出货量预计将达到1451.8万台,同比增长42.5%;其中,中国市场表现尤为抢眼,出货量预计飙升至290.7万台,同比增幅高达121.1%。更为乐观的预测来自高盛证券,其报告指出,中国AI/AR眼镜市场将在2024至2030年间,以56%的年均复合增长率高速成长,预计2030年出货量将上看700万台,市场规模突破10亿美元
表1:全球与中国AI/AR眼镜市场核心数据对比与前瞻

w3.jpg

数据来源:IDC、九思行研整理

市场的热度在消费端体现得淋漓尽致。线下门店上演着“上架即售罄”的景象,部分热门型号的交付周期甚至长达45天。线上渠道同样火爆,天猫双11期间,智能眼镜品类成交额同比暴涨2500%。这股热潮的背后,是产品定位的根本性转变。早期的智能眼镜功能单一、价格高昂,更像“极客玩具”。如今,以小米AI眼镜、Rokid Glasses等为代表的新一代产品,集成了实时翻译、智能提词、第一视角拍摄、导航和信息提醒等高频实用功能,其重量已成功控制在40克左右,无限接近普通眼镜的佩戴体验,真正开始渗透到日常办公、学习、运动和跨境交流等多元场景中。用户群体正从少数科技爱好者,迅速向追求效率与新奇体验的大众消费者扩散。



二、竞争格局:“百镜大战”与跨界生态重构

市场的巨大潜力,引发了一场被称为“百镜大战”的激烈角逐。当前的竞争格局呈现出前所未有的多元化与跨界融合特征,主要玩家可分为三大阵营:

互联网与科技巨头:如阿里巴巴、百度、字节跳动等,它们将AI眼镜视为“下一代AI入口”的战略级产品,意在掌控继手机之后的新人机交互界面。阿里巴巴推出的夸克AI眼镜,目标直指“替代手机”。百度、字节跳动则通过硬件合作或系统赋能(如豆包助手)的方式切入市场。

消费电子与XR专业厂商:以小米、华为、Rokid、雷鸟创新等为代表。它们凭借在硬件制造、供应链管理和消费者洞察方面的深厚积累,快速推出贴近消费级市场的产品。小米AI眼镜主打轻量化与AI随身入口概念,上市即引发抢购。

跨界新势力——车企:理想汽车发布首款AI眼镜Livis,成为一个标志性事件。这并非简单的业务延伸,而是体现了将汽车打造为“下一代移动智能终端”的生态野心。通过AI眼镜,车企可以无缝打通“人-车-家”场景,构建更完整、更沉浸的智能生活闭环。
表2:智能眼镜核心玩家的战略与数据支撑

w4.jpg

资料来源:九思行研整理

这场混战导致了技术路线的分野。目前行业主要沿着两条路径演进,其特点与挑战对比如下:
表3:AI眼镜技术路径图

w5.jpg

资料来源:九思行研整理



三、核心驱动力:技术突破与政策东风

行业的爆发是需求、技术与政策“三重奏”共同作用的结果。

技术上,关键瓶颈正被逐一攻克。一方面,生成式AI大模型的轻量化与多模态能力突破,使得复杂的语音交互、实时视觉识别和内容生成得以在端侧流畅运行。另一方面,核心光学与显示技术趋于成熟。微显示器技术和以光波导为代表的图像传输技术,经过多年迭代,已进入“非垄断性成熟阶段”,为更多厂商提供了产品化的基础。然而,行业仍面临著名的“不可能三角”困境:高性能、轻量化与长续航难以兼得。当前主流产品在持续使用下续航约4小时,增加显示模块后重量控制仍是挑战,这构成了产品迈向全天候佩戴的主要障碍。
表4:AI眼镜技术突破“不可能三角”的路径

w6.jpg

资料来源:九思行研整理

政策上,AI眼镜产业已获得从国家宏观战略到地方具体措施的多层次、系统性支持,与“十五五”规划方向高度契合。

国家战略层面:“十五五”规划前瞻性地将“智能移动终端”及其关键部件“智能眼镜”列为新一代电子信息产业的布局重点,明确指向光学、芯片、传感器和人工智能算法等核心技术攻关。

地方产业落地:2025年底,北京经济技术开发区发布了全市首个《XR智能终端产业高质量发展若干措施》,目标是到2028年形成500亿元产业规模的世界级集群。该政策极具针对性,通过“揭榜挂帅”(最高支持1000万元)、建设“共享工厂”(最高支持5000万元)、发放“服务券”等方式,直指行业中小批量试制成本高、关键工艺验证难等痛点。

具体行动方案:上海市也印发方案,提出建设智能化产线,发展AI+AR/MR眼镜,以终端集成培育微显示生态链。
表5:从中央到地方的多层次政策支持体系

w7.jpg

资料来源:九思行研整理

这些政策不仅提供了直接的研发与制造支持,更重要的信号是,AI眼镜作为融合人工智能、高端制造、新一代信息技术的关键载体,其发展已被提升至培育新质生产力、抢占未来产业制高点的高度。



四、商业模式演进:从硬件销售到生态赋能

行业的商业模式正在发生深刻演变,其价值创造链条不断延伸。
表6:AI眼镜商业模式的演进路径

w8.jpg

资料来源:九思行研整理

硬件销售仍是基础,但分层化明显:市场呈现两极化分布。一端是以Meta雷朋眼镜(起售价799美元)和夸克眼镜(4299元人民币)为代表的高端标杆产品,定义行业上限;另一端,众多厂商将入门级产品价格下探至350美元(约合2500元人民币)以下,旨在快速普及市场,降低尝鲜门槛。

“设备+服务+数据”的生态模式初显:领先厂商已开始探索超越硬件的持续盈利模式。例如,Meta为其智能眼镜提供包含实时翻译、云存储的AI云服务订阅套餐,月费14.99美元,上市首月订阅转化率达18%。这预示着未来行业竞争将从硬件参数,转向以AI服务能力、应用生态丰富度为核心的较量。
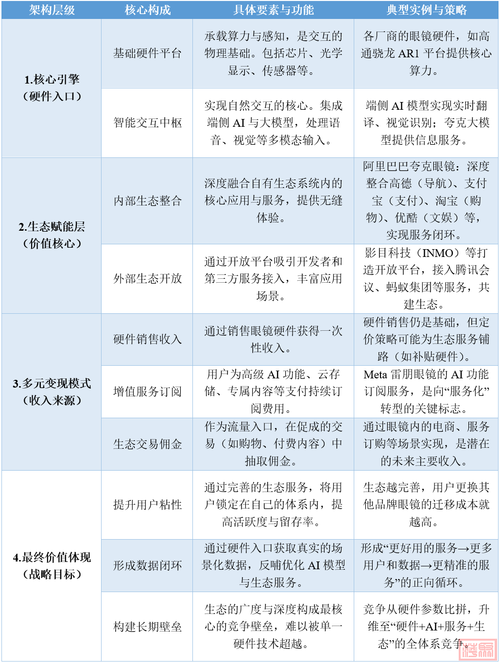
表7:生态赋能模式的核心架构解析

w9.jpg

资料来源:九思行研整理

垂直行业赋能成为价值放大器:在消费市场之外,面向工业、医疗、教育等垂直领域的B端解决方案正展现出巨大商业价值。例如,应用于工业巡检的AI眼镜,可将设备故障响应时间缩短60%;医疗AR眼镜能辅助医生快速调取病历、进行远程手术指导。这些应用不仅创造了高客单价的订单,更重要的是积累了稀缺的行业场景数据,反哺AI模型进化,形成滚雪球式的壁垒。



五、挑战与展望:迈向“镜像世界”的漫长征途

尽管前景广阔,但AI眼镜要真正成为如同手机般的“下一代超级终端”,仍需跨越诸多险阻。

首要挑战是用户体验的终极完善。“不可能三角”的突破有赖于电池技术、芯片能效和新型材料的革命性进步。隐私与安全问题是另一大关切,设备全天候、第一视角的采集能力,要求企业必须在端侧AI处理、数据加密和用户授权机制上建立最高标准的安全体系。

其次,生态壁垒与标准缺失亟待解决。当前各品牌操作系统、应用开发和数据协议互不兼容,容易形成“信息孤岛”,限制行业发展。这需要政府、行业协会牵头,在确保安全的前提下,推动关键接口和交互协议的标准化。

展望未来,AI眼镜的发展将与国家“十五五”期间打造现代化产业体系的战略同频共振。它不仅是消费电子产品,更是人工智能渗透千行百业的“毛细血管”。正如业内专家所言,智能眼镜与智能手机的关系,在很长时期内将是“协作互补”而非简单替代。手机作为算力中枢,眼镜作为感知与交互前沿,共同构成个人数字生活的双核心。

可以预见,随着“十五五”相关科技攻关项目的落地、地方产业政策的发酵以及资本市场持续的关注(A股已有数十家相关概念企业被机构看好),中国AI眼镜产业将在技术自研、供应链自主和场景创新上加速前进。也许在不久的2026或2027年,我们就能迎来那个引爆市场的“iPhone时刻”——届时,一副轻盈的眼镜,将成为我们探索虚实融合的“镜像世界”、驾驭未来数字生活的全新钥匙。这场由技术、产业与国家意志共同驱动的浪潮,正将我们推向一个交互无界、智能随行的新时代。

w10.jpg

与九思同行,解构产业本质
Die von den Nutzern eingestellten Information und Meinungen sind nicht eigene Informationen und Meinungen der DOLC GmbH.
您需要登录后才可以回帖 登录 | 注册 微信登录

本版积分规则

Archiver|手机版|AGB|Impressum|Datenschutzerklärung|萍聚社区-德国热线-德国实用信息网

GMT+1, 2026-1-14 08:04 , Processed in 0.109985 second(s), 31 queries .

Powered by Discuz! X3.5 Licensed

© 2001-2026 Discuz! Team.

快速回复 返回顶部 返回列表