找回密码
 注册

微信登录

微信扫一扫,快速登录

萍聚头条

查看: 201|回复: 0

AI 加速专业淘汰!大学文科,迎大变局

[复制链接]
发表于 2025-6-14 20:15 | 显示全部楼层 |阅读模式

马上注册,结交更多好友,享用更多功能,让你轻松玩转社区。

您需要 登录 才可以下载或查看,没有账号?注册 微信登录

×
作者:微信文章
w1.jpg

w2.jpg



资料领取:
点击下方名片关注公众号回复【论文写作】或【课题申报】可领取免费学习资料

AI冲击文科,哭哭啼啼没有用

全球文科掀起“倒闭潮”,高校缩招文科专业,AI冲击下大批文科专业岗位将被取代……进入2025年,一波接一波“文科无用”的舆论热潮,让文科专业面临的压力前所未有。

‌文科式微的焦虑也传递给了文科专业师生。武汉大学哲学系教授苏德超认为,无论是在读、求职,还是正在工作的文科生,有这种焦虑完全可以理解。但如果还想读书,就得跟AI抢时间,把它当工具,把研究做得更深入。对于已经工作了的人,要么学会运用AI,要么抓紧时间换赛道。总之,哭哭啼啼地焦虑是没用的,得行动。

其实文科专业面对新一轮学科发展大变局,率先行动、抢占先机,同样重要。

今年高考季前夕,复旦大学宣布新增24个双学士学位复合型人才培养项目成功获批。至此,该校双学位项目累计达到53个,其中人文与社会学科有27个,占到一半。

吉林大学是另一个双学士学位项目的增设大户。并且今年成功获批的7个新项目所依托学科专业,均涉及人文社科。

在新科技发展加速各学科专业迭代背景下,高校开设“文科+”双学位项目似乎正在成为一股新趋势。加强跨学科复合型人才培养也成为文科逆势破局的关键。

双学士学位,将成新趋势?

2019年7月,国务院学位委员会发布《学士学位授权与授予管理办法》,为分类推动复合型人才培养,提出设置辅修学士学位、双学士学位、联合学士学位三种学士学位类型。

根据规定,双学士学位复合型人才培养项目必须坚持高起点、高标准、高质量,所依托的学科专业应具有博士学位授予权,且分属两个不同的学科门类。

上海是试行开展双学士学位复合型人才培养项目较早的地区。2020年,上海交通大学、上海大学、东华大学等高校陆续公布了入选上海首批双学士学位复合型人才培养项目的名单,共计24个,理工、法经、医管等学科交叉是主流。

此后,全国各地均有高校跟进。尤其近年来社会产业升级对复合型人才需求愈发旺盛,高校布局双学士学位人才培养项目的步伐正在加快。

除了前文提到的复旦大学、吉林大学,今年还有中山大学、南京大学、北京师范大学等多所高校官宣新增双学士学位项目。

麦可思研究对部分高校新增的项目梳理后发现,具有广泛通用性的基础学科是学科交叉的重要节点。它们与侧重实际应用或社会问题解决的应用学科相结合,培养既掌握学科基本理论、方法,又具备前沿知识、技能的复合型人才。

人工智能、信息与计算科学、大数据管理与应用等近年来新兴热门专业,是争相“组合”的对象。

w4.jpg

“文科+”的多种可能

此外我们注意到,外语类专业+大数据管理与应用、计算机科学与技术专业,法学+金融/经济/工商管理/会计/新闻学专业,成为双学士学位项目的“流行组合”。

日前,复旦大学正式发布面向2025级的教育教学改革3.0版方案,其人才培养的基本单元将从“专业”变为“项目”是一大亮点。

据学校介绍,几乎每个文科院系都设计了双学位项目。比如,外文学院牵头设立了8个“外语+计算机”双学士学位项目;新闻学院牵头设立了7个双学士学位项目,合作学科专业涵盖人工智能、法学、经济学、社会学等。

例如“外语类专业+计算机科学与技术”双学士学位项目,由复旦大学外国语言文学学院和计算机科学技术学院共同建设。语言学和跨文化理论的视角有助于提升对语言数据质量的精准把控,为语言模型设计提供创新思路,从而突破计算机算力瓶颈、大模型文化对齐等核心问题;而熟练掌握相关计算机技术应用也将有利于改善语言文化研究的效率和质量,提升国际传播的效率和准确度。

而诸如法学、新闻学等工具性和实践性强的专业,与金融、经济、工商管理、会计等专业的组合,更强调其跨领域应用,能更好地满足现代社会对复合型人才的需求。

例如吉林大学出于国家数字治理和法治建设需要,今年新增的大数据管理与应用-法学双学士学位项目,将管理学、法学知识与大数据技术融合,培养兼具大数据思维和法学思维、掌握大数据管理技术与方法的复合型人才。

2020年11月,由教育部新文科建设工作组主办的全国新文科建设工作会议上,现任教育部副部长,时任教育部高教司司长吴岩在作题为《积势蓄势谋势 识变应变求变全面推进新文科建设》主题报告中提到,新文科建设中要夯实基础学科、发展新兴学科、推进学科交叉融合。

工+文、医+文、农+文、理+文、文+文都可以作为学科交叉融合的方向。这意味着未来“文科+”双学士学位的开设上,或将还有更多可能。

w5.jpg

来源:《积势蓄势谋势 识变应变求变全面推进新文科建设》。

校际联合,强强携手

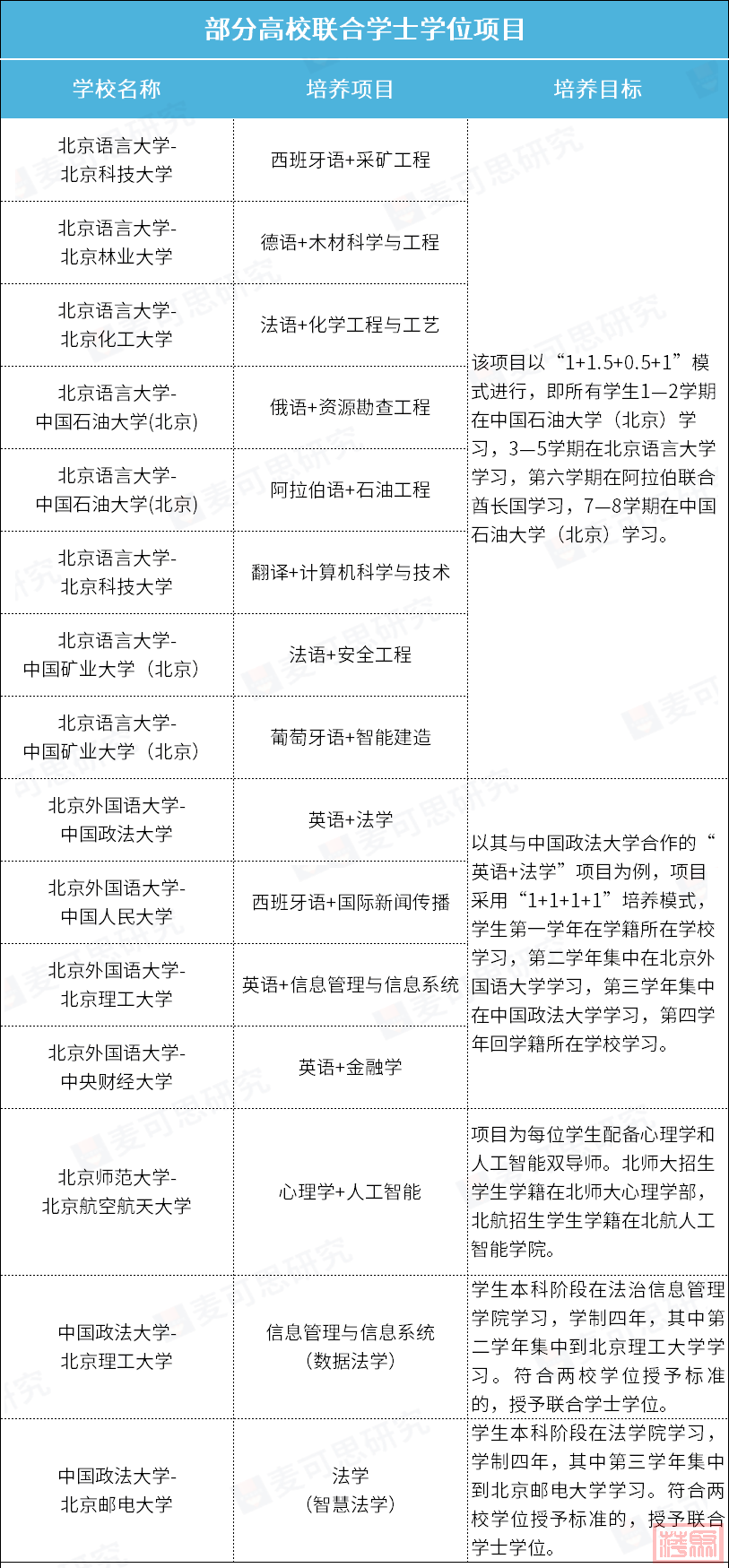
除了双学士学位项目,校际联合培养的联合学士学位项目也成为复合型人才培养重要力量。

2023年,北京语言大学与中国石油大学(北京)开设阿拉伯语联合学士学位项目,培养精通阿拉伯语和石油工程知识的复合型人才。项目采取“双校区+国际交流”创新培养模式,注重学科交叉融合,聚焦课程体系重构,专设海外实习模块,聚焦全方位国际化培养。

今年,学校又新获批了与北京科技大学、中国矿业大学(北京)联合申报的“翻译+计算机科学与技术”“法语+安全工程”“葡萄牙语+智能建造”3个联合学士学位培养项目。至此,该校联合学士学位培养项目达到8个,开启了“语言+工程科学”复合型人才培养模式全面探索的新阶段。

此外,北京外国语大学、北京师范大学、中国政法大学等高校也都开设有联培项目。可以看出,这些项目也以工具性专业的跨领域应用作为项目设计切入口,旨在通过不同学校的A+优势学科专业的强强联合,培养适应时代发展需求的高质量国际化复合型人才。

w6.jpg

AI时代,文科迎大变局

打破专业壁垒、多学科交叉融合培养成为AI时代专业人才培养方式发展新方向。在大力推动新文科建设背景下,一批文科专业率先站在了改造升级的前沿。它们通过积极探索跨专业、跨学科发展途径,增强专业竞争力。这也正是文科主动拥抱AI时代,谋求改革的生动写照。

对于文科人才的培养,西北农林科技大学人文社会发展学院教授石英曾撰文建议,从今天AI发展趋势可以看到,越是“专业技术”的岗位越容易被机器替代。未来社会更需要的是通才而非专才。因此虽然我们培养文科人才绝大多数都应是应用型人才,但应用型文科教育不能办成文科职业技术培训。文科专业设置宜粗不宜细,“新文科”应当是宽口径的“大文科”。

而对于文科更长远的发展,辽宁大学校长、国际经济学会会士余淼杰则认为,“文科大撤退”是一个短期现象。从一个社会的发展规律来看,发展程度越高的社会,越需要社会科学。只要能做到更好地将产学研用相结合,一些文科专业其实在以后的发展中会发挥更加独特的、不可或缺的作用。

主要参考文献:

[1]王潇. DeepSeek来了,文科完了?[EB/OL]. [2025-02-27]. 每日人物微信公众号.

[2]王烨捷. 复旦迎来教育教学大变革:交叉,更多的学科交叉[EB/OL]. [2025-05-30]. 中国青年报客户端.

[3]石英. 文科“危机”与“大文科”重构[EB/OL]. [2025-04-04]. 中国社会科学网.

[4]复旦大学、吉林大学、北京语言大学等高校网站。

w7.jpg

来源:本文授权转载自麦可思研究

声明:社科学术圈编辑整理。版权归原作者及原平台所有,如有版权争议请联系本号。

★ 推荐阅读 ★

课题申报通知 | 课题写作参考 | 课题资料领取

论文证书考试 | 论文写作参考 | 论文资料领取

w8.jpg
Die von den Nutzern eingestellten Information und Meinungen sind nicht eigene Informationen und Meinungen der DOLC GmbH.
您需要登录后才可以回帖 登录 | 注册 微信登录

本版积分规则

Archiver|手机版|AGB|Impressum|Datenschutzerklärung|萍聚社区-德国热线-德国实用信息网

GMT+2, 2025-10-11 15:20 , Processed in 0.124069 second(s), 30 queries .

Powered by Discuz! X3.5 Licensed

© 2001-2025 Discuz! Team.

快速回复 返回顶部 返回列表