找回密码
 注册

微信登录

微信扫一扫,快速登录

查看: 323|回复: 0

AI如何评价同济大学的24年就业质量报告

[复制链接]
发表于 2025-5-6 22:54 | 显示全部楼层 |阅读模式

马上注册,结交更多好友,享用更多功能,让你轻松玩转社区。

您需要 登录 才可以下载或查看,没有账号?注册 微信登录

×
作者:微信文章
01.

请AI出马

w1.jpg

   关于昨天的文章,很多留言希望还是分析一下24年同济大学的就业质量报告。

   同济大学之前的就业质量报告之前可谓是长发飘飘,不知道为什么,24年直接理了个寸头。可能是因为这样让人印象更深吧。  

  以下是同济大学创纪录的两页的高浓缩报告。

w2.jpg

w3.jpg

   面对同济大学自己都觉得可以说的内容不多的《就业质量报告》,为了避免被同济大学钓鱼执法和投诉,同时又满足读者的要求。

    我决定用AI分析的方式来回应一下。

需要说明的是:

    1、AI所做的正面评价都是同济大学实至名归。

    2、AI所做的负面评价都是AI的私自所为,和本人无关,不代表本人的看法,本人也十分看不起AI的这种因为是机器就可以发表不负责任的言论的做法。

    我也认为AI如果看不惯同济的一些做法就应该滚得远远的,不要为了让自己的逻辑通顺就肆意影响同济的形象。

     如果同济大学愿意起诉AI,本人愿意作证。

希望同济大学能早日开发出只说同济好话的AI,打造一个清朗的网络空间。

  (为了截图方便,截图省略了部分AI私下的分析)

w4.jpg

w5.jpg

w6.jpg

w7.jpg

w8.jpg

w9.jpg

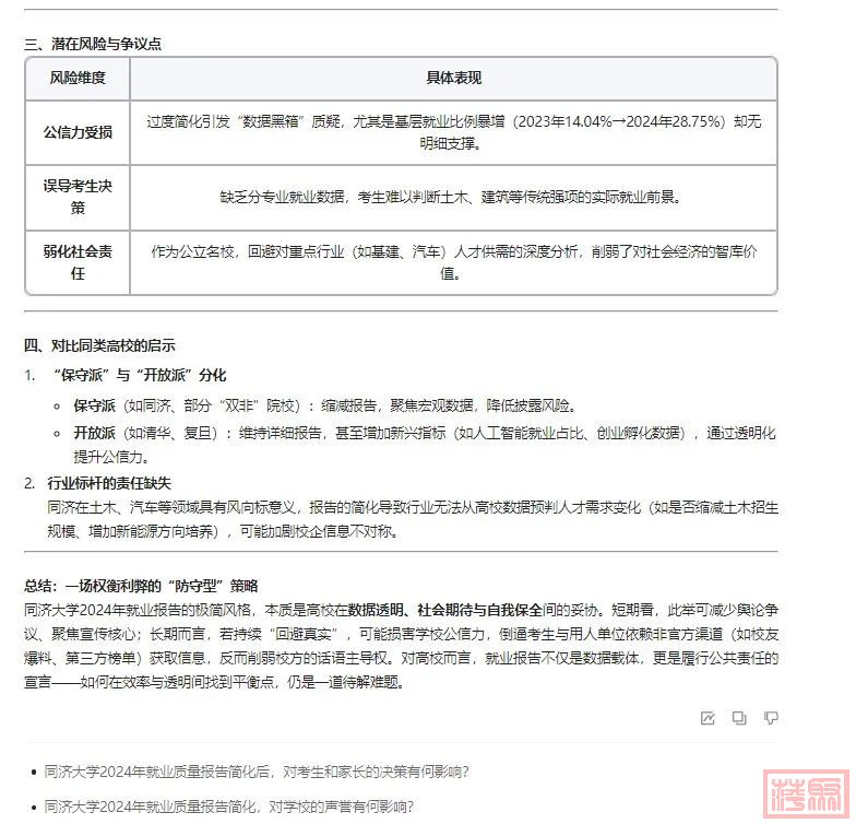
整体来看,AI还是比较客气的,看来彻底的批判精神仍然是AI目前无法突破的难关。

   其他的难堪的问题就不问了。

   再问,我怕AI脸都红了。

02.

请保安出马



同济大学总是想让我闭嘴。

但是如果他们自己的工作效率能高一点,做得事能周全一点,对得起每个月领的工资,我是乐意闭嘴的。

但是,同济管理就像水缸里的瓢,刚按下去这个,那个又浮出来。

投诉无门的同学们无助到跑我这来诉苦。

我成了同济大学的地下信访站。

比如,校园开放后,出现了不怀好意的闲杂人员进校的问题。

坦白地说,这个问题管理上非常有难度,十分考验一个学校的管理水平。

我个人支持公立大学对外开放。

但是开放后,必不可免地会有一些不那么地道的人进校,做一些令人不开心的事。

这个问题不应看作大学开放的弊病,而是社会的问题延伸到校园里而已。

校园不开放,这种事也会在别处发生。

这对校园管理提出新的要求,需要应变。

下面是同学们发给我的诉苦帖。

w11.jpg

w12.jpg

w13.jpg

我不赞同因噎废食,重新关闭校园。

但并不等于荒废管理,任由校园丛林化。

同学们最无助的意见是:

出现问题后,求助无门。

就像那个飞牛(便利店)。

同学们反映,离门卫室不过二十米的距离,但是值班保安在事发时只顾看短视频,对身边发生的事缺乏警惕。

这就有些说不过去了。

就像刘晓芳一样,如果没发现问题,我能理解。

但是玩忽职守,或者发现问题,还装作看不见。

这是个正常人都理解不了。

比如,刘晓芳凭一己之力,从逻辑上颠覆了传承千年的亚里士多德的排中律(从他提交给法院的证据来看,日语写作在初级阶段,基本属于不会那种。而从他的著作来看,日语是母语水平的。一个人不可能日语既不会,又同时是母语水平。二者必须有一个为假。)。

其实,以同济大学那么强的科技实力,开发个校园内手机一键报警(附带定位功能)不是什么难事。

但可悲的是,报警后无人来管的无助。

有个词叫什么来着,“主动式失明”?
Die von den Nutzern eingestellten Information und Meinungen sind nicht eigene Informationen und Meinungen der DOLC GmbH.
您需要登录后才可以回帖 登录 | 注册 微信登录

本版积分规则

Archiver|手机版|AGB|Impressum|Datenschutzerklärung|萍聚社区-德国热线-德国实用信息网

GMT+2, 2025-10-20 00:36 , Processed in 0.159836 second(s), 31 queries .

Powered by Discuz! X3.5 Licensed

© 2001-2025 Discuz! Team.

快速回复 返回顶部 返回列表